全程为您提供
EMC技术 整体解决方案
ASIM提供
创新性的产品定制方案
按应用场景
按接口功能
VGA端口EMC设计
VGA端口EMC设计通过屏蔽、滤波、ESD保护和磁珠应用等措施,确保电磁兼容性。屏蔽减少外部干扰,滤波器滤除高频噪声,ESD保护器件防止静电损伤,磁珠抑制电磁干扰并保持信号纯净。
RJ45百兆网口(带POE)设计
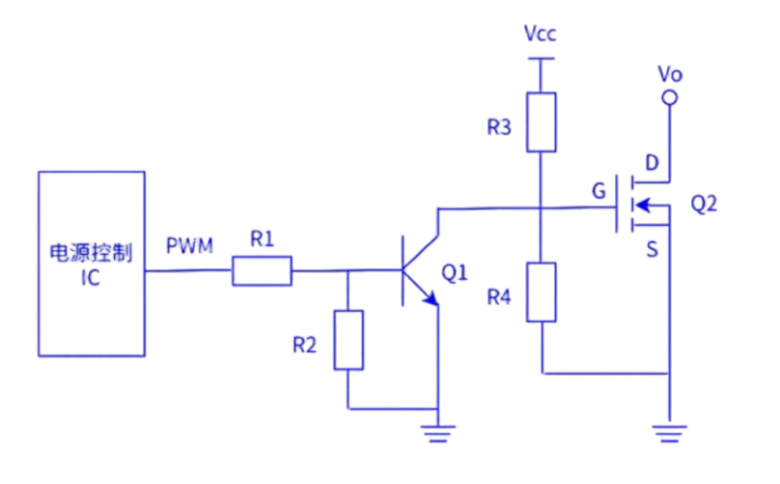
TVS防护器件峰值电流要求大于等于50A;防护器件峰值功率要求大于等于300W。 设备为金属外壳,同时单板可以独立的划分出接口地,那么金属外壳与接口地直接电气连接,且单板地与接口地通过1000pF电容相连。
eSATA接口设计
深圳阿赛姆提供eSATA高速存储接口EMC设计方案,采用共模滤波电感(90Ω@100MHz)抑制差分信号共模干扰,配合快速响应ESD器件实现过电压钳位保护,确保外部SATA存储设备在3Gbps/6Gbps高速传输下的信号完整性与静电防护双重可靠性。
MIPI接口设计
深圳阿赛姆提供MIPI D-PHY/CSI/DSI接口EMC设计方案,采用低电容TVS二极管与共模滤波电感(90Ω@100MHz),针对摄像头、显示屏等移动设备高速差分信号进行静电防护与共模干扰抑制,确保1.5Gbps/2.5Gbps传输速率下的信号完整性与低功耗特性。
Audio接口设计
阿赛姆ASIM专业提供Audio音频接口EMC防护设计方案,涵盖磁珠滤波选型(100Ω-1000Ω@100MHz)、ESD静电保护器件选型、热插拔浪涌防护等技术要点,解决音频设备电磁兼容问题,提供从设计到整改的一站式EMC解决方案。
DP接口设计
深圳阿赛姆提供专业DP接口(DisplayPort)设计方案,基于VESA标准实现高带宽低延迟传输,支持LVDS差分对设计与USB-C Alt Mode兼容。采用动态链路训练优化信号完整性,集成MST多流传输与菊花链拓扑,实现单接口多屏扩展。提供从端口电路设计到EMC防护的全链条服务,保障显示接口的稳定可靠。
LVDS接口设计
深圳阿赛姆提供专业LVDS接口设计方案,针对高分辨率显示与工业场景优化低功耗高速差分信号传输。采用共模滤波电感(典型90Ω@100MHz)抑制共模干扰,磁珠(典型120Ω@100MHz)滤除电源噪声,集成ESD静电防护防止热插拔冲击,确保信号完整性与EMC合规,为显示模组与工业设备提供可靠的接口电路设计服务。
SIM卡接口设计
深圳阿赛姆提供专业SIM卡接口设计方案,基于ISO 7816标准实现6/8触点布局,兼容nano-SIM/eSIM微型形态。采用UART串行通信(9600bps)与SWP近场通信,集成镀金触点、金属屏蔽层及稳压电路确保高可靠性。提供ESD防护与AES/RSA加密算法安全设计,支持2G/3G/4G/5G多模全球网络兼容,为移动设备提供安全稳定的身份模块连接方案。
差分时钟电路设计
深圳阿赛姆提供专业差分时钟电路设计方案,优化CLK+/CLK-差分对信号完整性。严格控制长度差<5mil(0.127mm),确保走线宽度、间距、层叠一致。采用共模滤波电感(典型90Ω@100MHz)抑制共模干扰,优化电容取值与回流路径设计,减小环路面积。时钟芯片靠近负载布局,远离高频噪声源,为高速系统提供低抖动、高可靠的时钟分配方案。
晶振电路设计
深圳阿赛姆提供专业晶振电路设计方案,优化晶体振荡器PCB布局确保数字系统高精度时钟。采用<50mm短走线靠近负载芯片,遵循3W原则隔离高速信号,完整地平面提供低阻抗回流。串联电阻控制边沿速率,磁珠滤波(典型120Ω@100MHz)抑制电源噪声,外壳接地配合局部屏蔽罩(铜箔/金属罩)强化EMC防护,避免下方走线防串扰,为高速系统提供稳定可靠的时钟源。
车载CAN接口电路设计
深圳阿赛姆提供专业车载CAN接口电路设计方案,基于ISO 11898标准实现高速/容错CAN总线。优化CAN收发器选型与120Ω终端匹配,集成共模扼流圈EMC滤波与斜率控制。提供ISO 7637-2浪涌防护与车载ESD保护,满足CISPR 25汽车EMC标准,电源隔离与地平面完整性设计,为汽车电子提供高可靠的车载网络通信方案。
车载DC电源接口设计
深圳阿赛姆提供专业车载DC电源接口设计方案,金属外壳防水防尘,支持宽电压大电流。采用TVS管抑制ISO 7637-2 Pulse 5a/5b抛负载,共模滤波电感(典型90Ω@100MHz)滤除干扰,磁珠+电容组合抑制高频噪声。
立足电子元器件领域
开发实用可靠的防护器件产品


我们为您推荐
2026.05.25
车规级ESD二极管厂家:阿赛姆ASIM汽车电子ESD防护方案
2026.05.25
深圳ESD二极管厂家有哪家?阿赛姆ASIM——华南ESD防护品牌
汽车级二极管
ESD保护、TVS、信号调节
MOS管
共模
磁珠